道心沉默|恒大攻略站|传奇攻略|无限货币|传奇攻略站
恒大攻略站·道心沉默

每个版本都是买来的,或多或少都会有些BUG

哪怕是官服好比王者荣耀,刺激战场,他们也经常更新,修复处理BUG,望大家相互理解!

先玩的朋友肯定比较有可能遇到问题,有问题您反馈提交,我们这边能处理会尽量处理!

这样既能解决了您遇到的问题让您玩着顺畅,也能让后面来的朋友不会碰到之前出现过的问题!

客服VX:LSTC2016(字母小写)

反应问题的时候请直接说,哪个版本+哪个区+角色名称,遇到的问题(例如:你上来就说我游戏进不去...公司同时开着几十个版本,我也不知道你在是哪个版本哪个区遇到的问题...)

最省事的方法:直接截图整个游戏窗口.然后描述你遇到的问题,因为完整的游戏窗口右上角有:版本名+区名+角色名+当前所在地图名+当前坐标,这样你省事我也省事,真正的有效沟通!

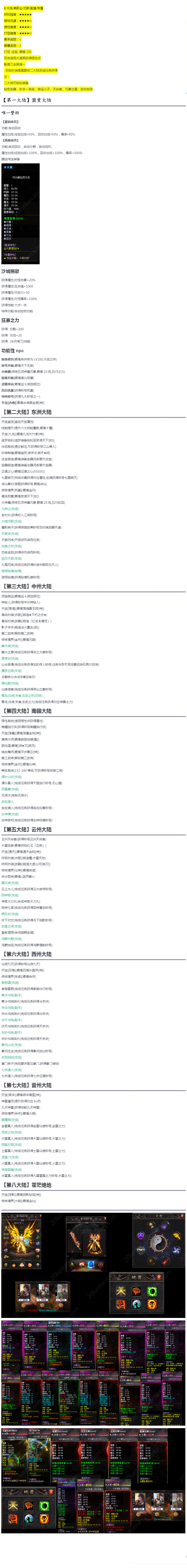
此版本暂无攻略,请用超级玛丽自助查询.如果游戏内没有超级玛丽点此下载:超级玛丽下载

-----------------------------------------------------------------------------------------------------------------------------

你既然来了,那我送你点福利,去Q群礼包NPC那边有惊喜!兑换码:0911道心沉默福利